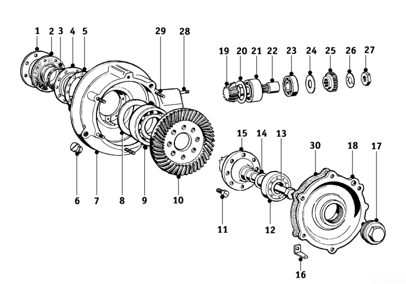
| No. | Part nr. | Description | Add info. | Qty. |
|---|---|---|---|---|
| 1 | 33113004119 | Cover | 1 | |
| 2 | 33123004113 | Rubber seal for driving dog | 1 | |
| 3 | 33113004123 | Spring | 1 | |
| 4 | 33123004115 | Bracket | 1 | |
| 5 | 33123004127 | Gasket | 1 | |
| 6 | 33113004230 | Oil plug | M14x1.25, SW17 | 1 |
| 7 | 26113004101 | Housing | 1 | |
| 8 | 33113004105 | Adjusting washer | 0.6 - 1.4 mm | 1 |
| 9 | 07119981252 | Ball bearing | 6208 | 1 |
| 10 | 33123038190 | Crown & pinion gear set | 34:8 | 1 |
| 11 | 33113004151 | Bolt | M8x1x12 | 8 |
| 12 | 07119981432 | Ball bearing | 6305 | 1 |
| 13 | 36313004159 | Axle shaft | 1 | |
| 14 | 33113004135 | Spacer | 1 | |
| 15 | 33123004131 | Driving flange | 1 | |
| 16 | 34213060110 | Support | 1 | |
| 17 | 33113004262 | Screw plug | 1 | |
| 07119963477 | Gasket ring | 1 | ||
| 18 | 33113004108 | Housing cover | 1 | |
| 20 | 23211231651 | Spacer ring | 0.20 - 1.00 mm | 1 |
| 21 | 07119982460 | Double angular contact bearing | 3303 | 1 |
| 22 | 33123038108 | Spacer bushing | 1 | |
| 23 | 07119981213 | Ball bearing | 6203 | 1 |
| 24 | 33123038173 | Compensating plate | 1 | |
| 25 | 33123038145 | Hub | 1 | |
| 26 | 33123038153 | Securing plate | 1 | |
| 27 | 26113038141 | Hex nut | 1 | |
| 28 | 07119903326 | Stud bolt | M8x25 | 2 |
| 07119922081 | Hex nut | M8x1.25 | 2 | |
| 29 | 07119903312 | Stud bolt | M8x20 | 2 |
| 07119922081 | Hex nut | M8x1.25 | 2 | |
| 30 | 33113004163 | Gasket | 1 |
