| No. | Part nr. | Description | Add info. | Qty. |
|---|---|---|---|---|
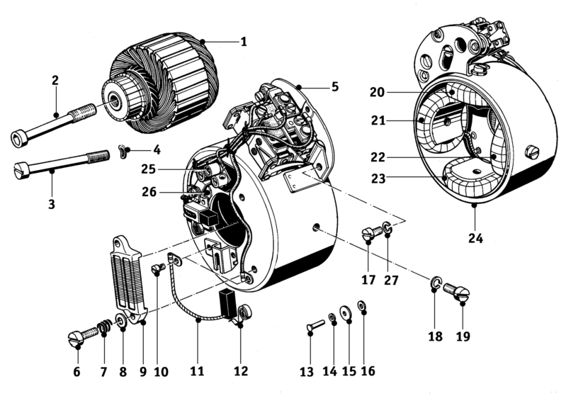
| 1 | 12318002202 | Armature 60W, 17 mm taper | 1 | |
| 2 | 12318002205 | Hex socket bolt for 60W | M8x60 | 1 |
| 3 | 07119919960 | Fillister head screw | M6x70 | 2 |
| 4 | x | Waved washer | 1 | |
| 5 | 12328002312 | Voltage regulator | 6V | 1 |
| 6 | 12128036180 | Fillister head screw | 2 | |
| 7 | 12318002308 | Spring | 2 | |
| 8 | 12318002309 | Washer | 2 | |
| 9 | 12318002223 | Field resistance for Noris L45/60 | 6V 45W till VIN 524029 / 611179 | 1 |
| 12318002224 | Field resistance for Noris L60/6/1550L | 6V 60W | 1 | |
| 10 | 07119919349 | Fillister head screw | M3x8 | 2 |
| 11 | 12318002219 | Carbon brushes Noris L45/60 NOX 15 | 45W Alternator | 2 |
| 12318002106 | Carbon brushes Noris NOX 16 | 60W Alternator | 2 | |
| 12 | 12318002124 | Thrust spring | 2 | |
| 13 | x | |||
| 14 | 12118004136 | Insulation washer | 6 mm ΓΈ | 1 |
| 15 | 12318002321 | Insulation washer | 1 | |
| 16 | 07119931620 | Washer | 1 | |
| 17 | 07119919360 | Fillister head screw | M4x6 | 1 |
| 07119919380 | Fillister head screw | M4x12 | 1 | |
| 18 | 07119933078 | Lock washer | 4 | |
| 19 | 07119919471 | Fillister head screw | M6x18 | 4 |
| 20-23 | 12318002210 | Field coils 1 - 4 (set) | 6V 45/60 W - oval core | 1 |
| 20 | 12318002216 | Field coil 4 | 6V 60W | 1 |
| 21 | 12318002214 | Field coil 3 | 6V 60W | 1 |
| 22 | 12318002212 | Field coil 1 | 6V 60W | 1 |
| 23 | 12318002213 | Field coil 2 | 6V 60W | 1 |
| 24 | 12318002285 | Pole housing with regulator | 1 | |
| 25 | 12318002289 | Screw | M5 | 4 |
| 26 | 12318002149 | Terminal board | Pertinax | 1 |
| 27 | 07119933035 | Spring washer B4 | 2 |
