• My account
  • My cart
  • Checkout
  • Login

Welcome to Salis Parts

Classic BMW Motorcycle Restorations

Menu

  • Tools
  • Parts
  • Exploded Views
  • Services
  • Documentation

Motorcycle Models

  • R24 – R25/3
  • R26 – R27
  • R50 – R69S
  • R51/2 – R68

< BACK

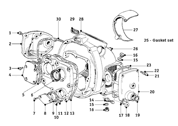
No. Part nr. Description Add info. Qty.
1 07119901180 Raised countersunk screw M6x22 4
1 07119901169 Raised countersunk screw M6x16 2
1 07119901173 Raised countersunk screw M6x18 - R51/2 2
23111012029 Cover for manual gear shift 1
3 23111006220 Countersunk screw M6x1x15 60° 4
4 23111006204 Front cover output shaft 1
5 23111006208 Gasket 1
6 23121006261 Seal input shaft 34x46x8 1
7 23111006220 Countersunk screw M6x1x15 60° 2
8 23111012150 Kickstarter anchor plate 1
9 23111012154 Gasket 1
10 07119913480 Hex bolt M6x1x25 7
11 07119931696 Washer 6.4 mm Ø 7
12 23111012027 Bearing cover 1
13 23111006216 Gasket 1
14 23111006212 Suspension bolt 1
15 07119963242 Gasket ring 20x14x2 2
16 11130007104 Oil plug M14x1.5 1
11130007163 Oil plug with magnet M14x1.5 1
17 23111006220 Countersunk screw M6x1x15 60° 1
18 23111012108 Stop for gearshift 1
19 23121006253 Seal 26x16x7 R51/3 - R68 1
20 23111012025 Cover with seal for foot shift 1
x 07119943060 Grooved pin for toothed segment 1
21 23111012112 Hex bolt M6x25 - SW9 4
22 07119931696 Washer 6.4 mm Ø 4
23 23111006232 Gasket 1
25 23000008426 Gasket & seal set 1
26 07119914148 Hex bolt M6x10 1
27 23121030276 Transmission cover plate R51/3, R67/2, R67/3, R68 1
x 07119919916 Allen head bolt M6x16 R51/3, R67/2, R67/3, R68 3
28 23111006027 Gearbox housing 1
29 23111006268 Cork seal 1
30 23111006236 Gasket 1