My account
My cart
Checkout
Login
Welcome to Salis Parts
Menu
Tools
Parts
Exploded Views
Services
Documentation
Motorcycle Models
R24 – R25/3
R26 – R27
R50 – R69S
R51/2 – R68
< BACK
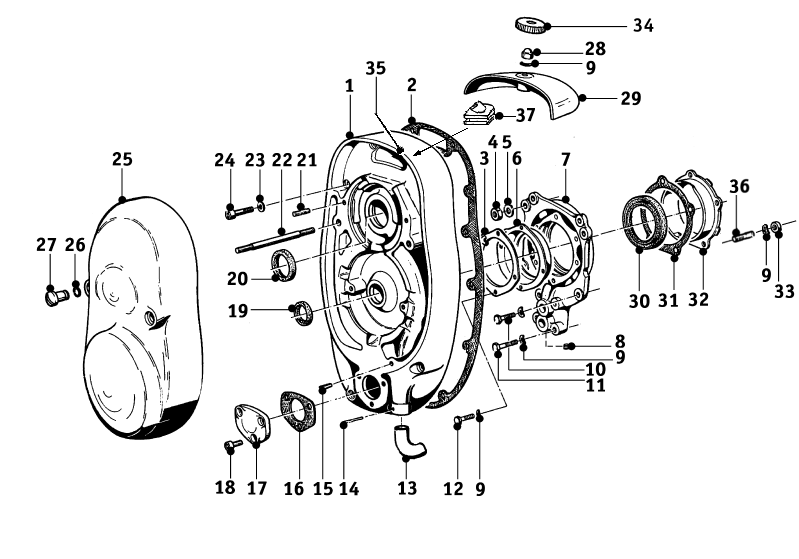
No.
Part nr.
Description
Add info.
Qty.
11000008414.A
Set of gaskets & seals
R51/3 - R67/3
1
11000008413
Set of gaskets & seals
R68
1
1
11140002027
Gear case cover
R51/3 - R67/3
1
11140002031
Gear case cover
R68
1
2
11110002172
Gasket
R51/3 - R67/3
1
3
11110002176
Bearing flange cover
R51/3 - R67/3
1
11110002174
Bearing flange cover
R68
1
4
07119904032
Hex nut
R68, M8
4
5
07119932070
Wave washer
B8
8
6
11110002156
Bearing bushing
R51/3 - R67/3
1
7
11110002029
Bearing cover
R51/3 - R67/3
1
11110002033
Bearing cover
R68
1
8
11110001110
Plug
1
9
07119932099
Waved washer
B6 - zinc plated
15
07119932072
Waved washer
B6 - stainless steel
15
10
07119913479
Hex bolt
M6x22
4/6
11
07119913499
Hex bolt
M6x28
4
12
07119913463
Hex bolt
M6x16
4
13
11150002166
Crankcase vent tube
R68
1
11150002176
Crankcase vent tube
R51/3 - R67/3
1
14
07119943024
Lock pin
1
15
07119941375
Clamping bush
1
19
11140002196
Crankshaft oil seal
17x28x7 mm
1
20
11141256562
Camshaft oil seal 25x35x7 mm
R51/3 - R67/3
1
11140002199
Camshaft oil seal 28x40x7 mm
R68
1
21
07119903190
Stud bolt
M6x16 <>R68
2
07119903196
Stud bolt
M6x18 - R68
2
07119922059
Hex nut
M6
2
07119932072
Wave washer
B6
2
22
11110001177
Stud bolt
M6/M8
2
23
07119931696
Washer
6,4 mm inner Ø
12
24
07119919937
Hex socket bolt
R51/3 - R68, M6x40
12
25
11140002178
Generator cover
Without vibration damper
1
11140002179
Generator cover
For 12V generator with 4 brushes
1
26
16114080160
Lock ring
2
27
11140001194
Slotted bolt
2
28
07119924324
Cap nut
M6
1
29
11140002152
Cover
1
30
11110001122
Crankshaft rear oil seal
52x72x10 mm
1
31
11110001164
Gasket
1
32
11110001162
Bearing holder
R51/3 - R67/3
1
11110001163
Bearing holder
R68
1
33
07119922059
Hex nut
M6
5
34
11140002193
Knurled nut (old model)
M6
1
35
11148036188
Grommet advance cable
R68
1
36
11110001184
Stud bolt
M6 x 25
5
37
11148036188
Grommet advance cable
R51/2, R68
1