| No. |
Part nr. |
Description |
Add info. |
Qty. |
| x |
Table |
Detailed overview of all valve types |
& related components |
|
| x |
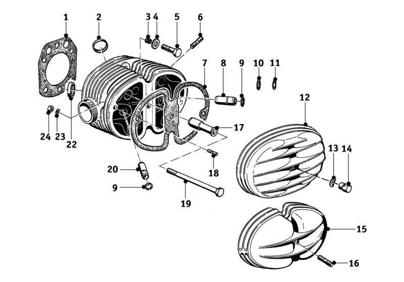
11120021029 |
Cylinder head LH side |
R51/3 - R67/3 |
1 |
| x |
11120021030 |
Cylinder head RH side |
R51/3 - R67/3 |
1 |
| x |
80120021001.CV |
Cylinder head overhaul |
|
|
| 1 |
11120021148 |
Cylinder head gasket |
R51/2 |
2 |
|
11120022118 |
Cylinder head gasket |
R51/3 - R67/3 |
2 |
|
11120022168 |
Cylinder head gasket |
R68 |
2 |
| 2, 22 |
11120021122 |
Valve seat ring intake (needs machining) |
R68 |
2 |
|
11120021123 |
Valve seat ring exhaust (needs machining) |
R68 |
2 |
| 3 |
|
|
|
|
| 4 |
11120022166 |
Washer |
R68 |
2 |
| 5 |
11120022108 |
Hex bolt for cylinderhead |
M10x40 R68 |
2 |
| 6 |
07119903326 |
Stud bolt for carburetor |
M8x25 |
4 |
|
07119922081 |
Hex nut |
M8 x 1.25 |
4 |
|
07119931067 |
Flat washer |
Ø 8.4 mm |
4 |
| 7 |
11120023100 |
Valve cover gasket |
R51/2 |
4 |
|
11121338426 |
Valve cover gasket |
R51/3 - R67/3 |
2 |
|
11120023152 |
Valve cover gasket |
R68 |
2 |
| 8,20 |
11120021104 |
Valve guide inlet + exhaust |
R51/2 - R67/3, 43x13.06 mm |
4 |
|
11120021106 |
Valve guide inlet + exhaust |
R51/2 - R67/3, 43x13.10 mm |
4 |
|
11120021106.A |
Valve guide inlet + exhaust |
R51/2 - R67/3, 43x13.15 mm |
4 |
|
11120021107 |
Valve guide inlet + exhaust |
R51/2 - R67/3, 43x13.20 mm |
4 |
|
11120021107.A |
Valve guide inlet + exhaust |
R51/2 - R67/3, 43x13.25 mm |
4 |
|
11120021108 |
Valve guide inlet + exhaust |
R51/2 - R67/3, 43x13.30 mm |
4 |
|
11120021108.B |
Valve guide inlet + exhaust |
R51/2 - R67/3, 43x13.50 mm |
4 |
|
11120021108.E |
Valve guide inlet + exhaust |
R51/2 - R67/3, 43x13.90 mm |
4 |
|
11120021108.C |
Valve guide inlet + exhaust |
R51/2 - R67/3, 43x14.00 mm |
4 |
|
11120021108.D |
Valve guide inlet + exhaust |
R51/2 - R67/3, 43x14.90 mm |
4 |
|
11120021127 |
Valve guide inlet + exhaust |
R68 - 51x14.05 mm |
4 |
|
11120021128 A-G |
Valve guide inlet + exhaust |
R68 - 51x14.10 mm to 15.90 mm |
4 |
| 9 |
11120021116 |
Lock ring - 13 mm |
R51/2 - R67/3 |
4 |
| 10 |
11120021119 |
Ring for valve guide |
R68 |
4 |
| 11 |
11121744332 |
Lock ring - 14 mm |
R68 |
4 |
| 12 |
11120023104 |
Valve cover |
R51/2 |
4 |
|
11120023025 |
Valve cover |
R51/3 - R67/3 |
2 |
| 13 |
07119932090 |
Spring washer |
M8 |
2 |
| 14 |
11120023160 |
Valve cover nut - M8 |
R51/3 - R68 |
2 |
| 15 |
11120023027 |
Valve cover |
R68 |
2 |
| 16 |
07119908329 |
Stud bolt valve cover |
R51/2 - R67/3, M8x40 |
2 |
|
07119903372 |
Stud bolt valve cover |
R68, M8x50 |
2 |
| 17 |
11120022112 |
Sleeve |
R51/3 - R67/3 |
8 |
|
11120022114 |
Sleeve |
R68 |
8 |
| 18 |
07119903209 |
Stud bolt valve cover |
M6 x22 |
4 |
| 19 |
11120021136 |
Hex bolt for cylinderhead M10x130 |
R51/2 - R67/3 |
8 |
|
11120022109 |
Hex bolt for cylinderhead M10x154 |
R68 |
8 |
| 22 |
11120021110 |
Valve seat ring exhaust |
R51/2 - R67/3 |
2 |
|
11120021111 |
Valve seat ring exhaust +0.4 |
R51/2 - R67/3 |
2 |
|
11120021124 |
Valve seat ring exhaust +0.4 |
R68 |
2 |
| 23 |
07119932099 |
Spring washer |
B6 |
4 |
| 24 |
07119922059 |
Hex nut |
M6 |
4 |
|
Tools: |
|
|
|
|
18114090110M45 |
Thread cutting die for exhaust thread |
R51/2 - R67/3 |
1 |
|
18114090250M48 |
Thread cutting die for exhaust thread |
R68 |
1 |