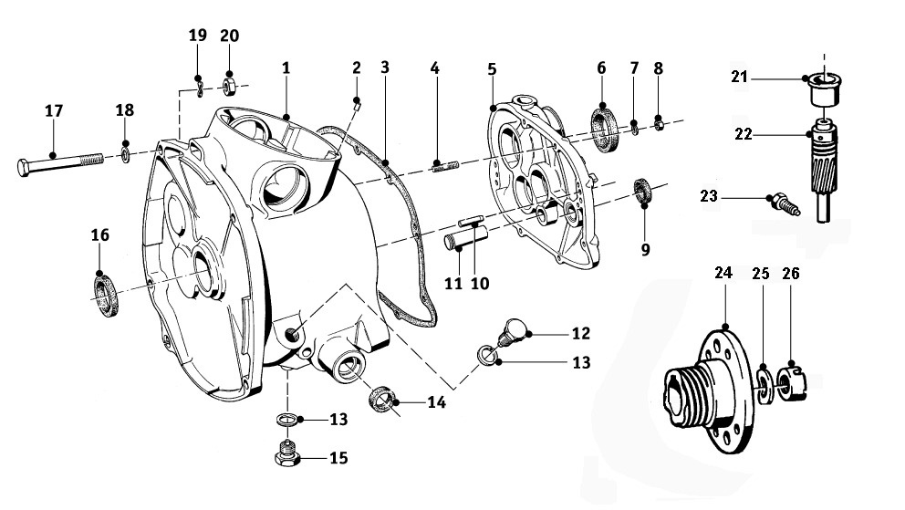
| No. |
Part nr. |
Description |
Add info. |
Qty. |
| x |
23000008424 |
Gasket & seal set |
|
1 |
| 1 |
23111006029 |
Gearbox housing with cover |
|
1 |
| 2 |
07119941365 |
Locating pin 4x6 |
R50,R50/2,R60,R60/2,R69 |
1 |
| 3 |
23111006280 |
Gasket |
0.3 mm |
1 |
| 4 |
07119908255 |
Stud bolt |
M6x25 |
7 |
| 5 |
23111012031 |
Gearbox cover |
|
1 |
| 6 |
23111006179 |
Seal ring |
|
1 |
| 7 |
07119931043 |
Washer |
Ø 6.4 |
7 |
| 8 |
07119922059 |
Hex nut |
M6 |
7 |
| 9 |
23511006135 |
Seal ring |
|
1 |
| 10 |
23111012100 |
Locating pin |
|
2 |
| 11 |
23511056110 |
Axle |
|
1 |
| 12 |
11130007104 |
Oil plug |
M14x1.5 |
1 |
|
11130007106 |
Oil plug |
M14x1.5+0.1 |
1 |
|
11130007108 |
Oil plug |
M16x1.5 |
1 |
| 13 |
07119963242 |
Seal ring |
14x18x1.5 mm |
2 |
|
07119963259 |
Seal ring for oversized plug |
16x20 |
2 |
| 14 |
23111006124 |
Seal ring |
|
1 |
| 15 |
11130007163 |
Plug screw with magnet |
M14x1,5 |
1 |
|
11130007162 |
Plug screw with magnet |
M16x1,5 |
1 |
| 16 |
23113038513 |
Seal ring |
|
1 |
| 17 |
07119912551 |
Screw |
M8x75 |
1 |
| 18 |
07119931065 |
Washer |
Ø 8.4 |
1 |
| 19 |
07119932090 |
Spring washer |
B8 |
1 |
| 20 |
07119922081 |
Hex nut |
M8 |
1 |
| 21 |
23221030176 |
Bushing |
|
1 |
| 22 |
23221030165 |
Speedometer driveshaft |
|
1 |
| 23 |
23111030174 |
Hex head screw |
|
1 |
| 24 |
23211030296 |
Coupling flange 1:5 |
with key way |
1 |
|
23211030297 |
Coupling flange 1:6 |
w/o key way |
1 |
| 25 |
23211030168 |
Spring washer Ø 14mm |
R50, R50 |
1 |
|
23211030169 |
Spring washer Ø 16mm |
R50/2, R50S, R60/2, R69, R69S |
1 |
| 26 |
23211030120 |
Round nut M14 x 1.5 |
R50, R60 |
1 |
|
23211030122 |
Round nut M16 x 1.5 |
R50/2, R50S, R60/2, R69, R69S |
1 |
| x |
80W90 GL4 |
Transmission oil |
Millers |
1 |
|
Tools: |
|
|
|
|
V5017.2 |
Gearbox holder for vise |
|
1 |
|
M501 |
Matra 501 Drive flange puller |
|
1 |
|
Spindlebar |
Spindle "Tommy" bar for M501 flange puller |
|
1 |
|
233600 |
Adjusting tool for neutral switch |
|
1 |
|
W5024 |
Drift bushing for seal - input shaft |
|
1 |
|
NB0008 |
Kickstarter tool |
|
1 |
|
M233a |
Matra 233a Compressor tool gearbox cover |
|
1 |
|
NB0016 |
Snap ring tool BMW 319 (input shaft) |
|
1 |
|
M494/2 |
Socket Wrench Matra 494/2 (M14) |
R50, R60 |
1 |
|
M494/2/1 |
Socket Wrench Matra 494/2/1 (M16) |
R50/2, R50S, R60/2, R69, R69S |
1 |